<?xml version="1.0" encoding="UTF-8"?><!DOCTYPE wml PUBLIC "-//WAPFORUM//DTD WML 1.1//EN" "http://www.wapforum.org/DTD/wml_1.1.xml">
<wml>
<head> 
<meta http-equiv="Expires" content="0"/> 
<meta http-equiv="Cache-Control" content="no-cache"/> 
<meta http-equiv="Pragma" content="no-cache"/> 
</head>
<card title="这22件事项，可“跨省通办”！甘肃明确完成时间！_CmsTop">
	<p><a href="https://wap.xinxilanzhou.com/">首页</a> &gt; <a href="https://wap.xinxilanzhou.com/?action=category&amp;catid=1">资讯</a> &gt; <a href="https://wap.xinxilanzhou.com/?action=category&amp;catid=7">甘肃</a> &gt; </p>
	<p align="center"><big>这22件事项，可“跨省通办”！甘肃明确完成时间！</big></p>
	<p align="right">2022-11-11 22:12</p>
	<p>办&rdquo;宣传工作，总结推广好的经验做法，对推进工作中形成的典型经验、遇到的突出问题和提出的重要建议，要及时向省政府办公厅（省大数据管理局）和省大数据中心反馈。&nbsp;<br />

甘肃省人民政府办公厅<br />

2022年11月7日<br />

附件<br />

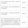
政务服务&ldquo;跨省通办&rdquo;新增任务清单&nbsp;&nbsp;<br />

（共22项）<br />

<p align="center"><img src="https://upload.xinxilanzhou.com/2022/1111/thumb_100_100_1668175937459.jpg" /><br /><a href="https://wap.xinxilanzhou.com/?action=image&amp;path=2022/1111/1668175937459.jpg">查看原图</a></p><br />

<p align="center"><img src="https://upload.xinxilanzhou.com/2022/1111/thumb_100_100_1668175937629.jpg" /><br /><a href="https://wap.xinxilanzhou.com/?action=image&amp;path=2022/1111/1668175937629.jpg">查看原图</a></p><br />

<p align="center"><img src="https://upload.xinxilanzhou.com/2022/1111/thumb_100_100_1668175937737.jpg" /><br /><a href="https://wap.xinxilanzhou.com/?action=image&amp;path=2022/1111/1668175937737.jpg">查看原图</a></p><br />

<p align="center"><img src="https://upload.xinxilanzhou.com/2022/1111/thumb_100_100_1668175937593.jpg" /><br /><a href="https://wap.xinxilanzhou.com/?action=image&amp;path=2022/1111/1668175937593.jpg">查看原图</a></p><br />

                



</p>
	<p><a href="https://wap.xinxilanzhou.com/?action=show&amp;contentid=185104&amp;page=3" class="prev">上一页</a><a href="https://wap.xinxilanzhou.com/?action=show&amp;contentid=185104&amp;page=1">1</a><a href="https://wap.xinxilanzhou.com/?action=show&amp;contentid=185104&amp;page=2">2</a><a href="https://wap.xinxilanzhou.com/?action=show&amp;contentid=185104&amp;page=3">3</a><a href="javascript:void(0);" class="now">4</a><a href="javascript:void(0);" class="next disable">下一页</a><a href="https://wap.xinxilanzhou.com/?action=show&amp;contentid=185104&amp;type=all">余下全部</a></p>	<p><a href="https://wap.xinxilanzhou.com/?action=comment&amp;contentid=185104">共有评论0条</a></p>
<p><anchor title="返回"><prev/>&lt;返回</anchor><br /><br /><a href="https://wap.xinxilanzhou.com/" title="返回首页">&lt;返回首页</a></p>
<p align="center">Copyright CmsTop.com<br />2026年04月04日 09:52:18</p></card>
</wml>